qq号免费加妹子,成都ww大圈招聘,全国24小时空降平台网站,约跑同城线下约会

加入收藏设为首页
首页> 中国新闻摄影网> 专题> 第三十四届中国新闻奖 新闻摄影初评报送作品公示 > 正文

第十批在韩中国人民志愿军烈士遗骸回国

时间:2024-05-28 10:52来源:中国新闻摄影学会 【字体:

第十批在韩中国人民志愿军烈士遗骸回国

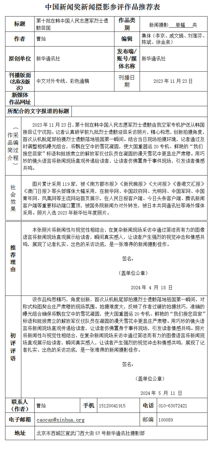
  11月23日,第十批在韩中国人民志愿军烈士遗骸抵达沈阳桃仙国际机场。

  当日,第十批在韩中国人民志愿军烈士遗骸由我空军专机护送从韩国接回辽宁沈阳,25位志愿军烈士遗骸及相关遗物回到祖国。

第十批在韩中国人民志愿军烈士遗骸回国

阅读剩余全文(

关于我们 - 版权声明 - 联系我们 投稿信箱:cnpressphoto@gmw.cn

京ICP备19055723号 Copyright ?cnpressphoto.com